璞泰来计划自掏超20亿元在马来西亚建厂!剑指5万吨负极产能,短期业绩却难迎春?

3月11日晚间璞泰来公告,拟通过境外全资孙公司在马来西亚投资2.97亿美元(约20.51亿元人民币)建厂,年产5万吨锂离子电池负极材料,以满足境外市场尤其是东南亚市场机遇。项目资金全部来自自有资金,建设期24个月。

每经记者 彭斐    每经编辑 杜宇    

为把握全球新能源电池市场的高速发展机遇,璞泰来(SH603659,股价29.65元,市值633.44亿元)决定在马来西亚建厂。

3月11日晚间,璞泰来公告披露,公司拟通过境外全资孙公司在马来西亚吉打州Gurun(亦称作古伦)工业园,投资建设年产5万吨锂离子电池负极材料项目,计划总投资不超过2.97亿美元(折合人民币约20.51亿元)。

图片来源:璞泰来公告

《每日经济新闻》记者注意到,这笔投资将全部源于公司自有资金。尽管出海建厂战略意义深远,有助于就近配套客户与完善全球供应链布局,但璞泰来也坦言,该项目尚需多部门审批,建设期长达24个月,短期内预计不会对公司业绩产生重大影响。

图片来源:璞泰来公告

在机遇与风险并存的海外拓展之路上,璞泰来能否如期兑现这超20亿元的投资蓝图?

加速东南亚布局,自掏20亿元就近服务客户

根据璞泰来披露,2025年以来,全球新能源电池市场高速发展,以电动车、储能、新型消费电子等为代表的终端应用市场持续快速增长,市场发展前景广阔,国内外的新能源锂电池厂商加大了在海外市场尤其是东南亚市场的布局,争取新能源市场发展机遇。

璞泰来此次“落子”马来西亚,正是其把握境外市场机遇、推动国际化发展战略布局的重要举措。

从行业基本面来看,出海扩产有着坚实的市场需求支撑。根据EVTank统计,2025年中国负极材料出货量达到292.2万吨,同比增长38.1%,增速相对于2024年提升14.5个百分点。从负极材料出货量结构来看,人造石墨负极材料出货量占比提升至86.9%,达到254.0万吨。

《每日经济新闻》记者注意到,对于此次投资,璞泰来称是“为把握境外市场尤其是东南亚市场的机遇,推动国际化发展战略布局,就近配套客户,满足下游客户以及终端市场的需求”。

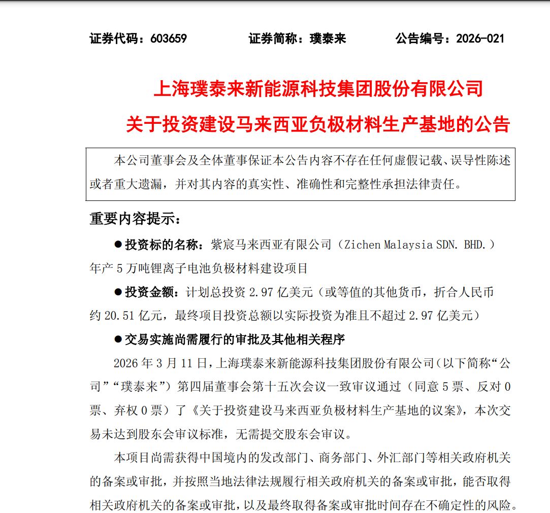
根据公告,璞泰来通过境外全资孙公司紫宸马来西亚有限公司(Zichen Malaysia SDN. BHD.)拟投资建设马来西亚年产5万吨锂离子电池负极材料项目,计划总投资 2.97亿美元(或等值的其他货币,折合人民币约 20.51亿元,最终以实际投资金额为准且不超过 2.97亿美元)

项目拟建生产车间及公辅设施,购置各类生产设备等,达产后形成年产5万吨的生产规模,计划建设期为24个月。约20.51亿元的投资总额将全部采用公司自有资金出资,显示出璞泰来充沛的资金实力与出海决心。

图片来源:璞泰来公告

目前,该拟投资建设项目已完成前期可行性研究和相关尽调工作,并与项目相关方签订了框架性投资协议。项目背后的核心逻辑在于“就近服务客户”与“供应链协同”。

璞泰来在公告中明确指出,为应对下游核心客户在东南亚的产能布局及本地化配套需求,本次项目建成后将可与客户的海外工厂实现就近交付,不仅能提升供应稳定性与响应速度,还能降低物流运输成本,强化客户粘性。

同时,依托马来西亚的区位优势与关税协定,项目可辐射东南亚及其他海外市场,进一步增强公司全球供应链服务能力,协同国内产能综合服务全球市场。

此外,璞泰来提到,公司在负极材料领域深耕十余年,构建了从原料甄选、造粒炭化到石墨化的全工序技术体系,成熟的技术与生产经验积累将确保马来西亚项目产能的快速建设,有效缩短调试周期,为项目的顺利实施提供坚实基础与保障。

项目遭遇政策与周期考验,产能红利何时兑现?

尽管出海建厂的蓝图宏大,但跨国投资从来不是一场没有风浪的航行。在超20亿元的投资计划背后,璞泰来也面临着多重不确定性,且明确表示短期内较难转化为切实的利润增量。

璞泰来明确提示,本项目尚需获得中国境内发改部门、商务部门、外汇部门等相关政府机关的备案或审批,并按照当地法律法规履行相关政府机关的备案或审批。能否取得相关政府机关的备案或审批,以及最终取得备案或审批时间存在不确定性的风险。

此外,马来西亚项目长达24个月的建设周期,意味着“远水难解近渴”。璞泰来坦言,本项目的建设、投产及生产经营需要一定的时间,存在一定的不确定性,由于项目的建设实施需要一定的周期,预计短期内不会对公司业绩产生重大影响。

除了时间和审批的考验,宏观与地缘环境同样是悬在海外经营一大不确定因素。公司在风险提示中强调,本项目的实施受项目所在国当地法律法规、劳工政策、环境保护要求、税收制度、外汇管制等政策法律因素的影响,以及国际地缘政治、贸易摩擦等因素的影响,能否最终顺利实施存在不确定性的风险。若这些外部条件发生剧烈变动,极易对建设进程与后续经营造成严重阻碍。

此外,行业周期与资金压力也不容小觑。璞泰来提到,本项目的建设需要投入较多资金,公司目前货币资金较为充足,且项目建设过程中分步实施,但如果投资、建设过程中的资金筹措、信贷政策、融资渠道、利率水平等发生重大不利变化,将存在一定的资金风险。

《每日经济新闻》记者注意到,在2025年年报中,璞泰来提到,在全球各国推进绿色低碳经济转型的背景下,发展以新能源汽车、新型储能为代表的锂电池行业成为新的市场趋势,市场需求快速扩张,动力电池厂商与上游供应链企业纷纷大幅提升产能,存在市场竞争加剧的风险。若下游整车厂商持续向上游传递成本压力,导致新能源电池材料售价进一步下降,将对公司盈利水平造成不利影响。

在3月11日晚间公告中,璞泰来同时提及,本项目建设完成后,公司负极材料的产能进一步增大,若未来行业发展增速或市场需求出现重大不利变化,可能对公司的经营业绩造成一定不利影响。

图片来源:璞泰来公告

  

封面图片来源:每经媒资库

责编 杜宇


Copyright© 2014 成都每日经济新闻社有限公司版权所有,未经许可不得转载使用,违者必究

互联网新闻信息服务许可证:51120190017  

网站备案号:蜀ICP备19004508号-2  

川公网安备 51019002002025号

新闻职业道德监督热线:400 889 0008 邮箱:zbb@nbd.com.cn