7400亿兴全基金“换帅”:庄园芳正式出任董事长,陈锦泉接棒总经理
每经记者 李蕾 每经编辑 赵云
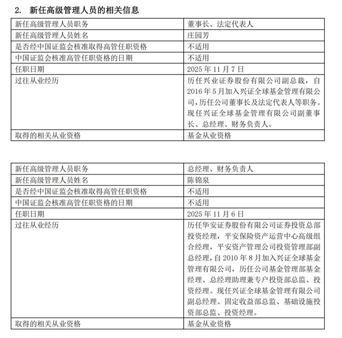
《每日经济新闻》记者获悉,11月7日晚间,兴证全球基金(以下简称兴全基金)发布高管人事变动公告称,公司原总经理庄园芳升任董事长,原副总经理陈锦泉自11月6日起担任兴全基金总经理、财务负责人。
兴全基金成立于2003年9月30日,成立时名为兴业基金。后来经历了股东变化和名称调整,2020年3月名称变更为如今的兴全基金。截至今年三季度末,兴全基金的管理规模为7414.32亿元,在全市场162家公募持牌机构中排在第18位,其中非货基规模2888.32亿元。
公开资料显示,庄园芳是有着逾33年从业经验的资管老将。她在1992年加入兴业证券,2005年出任兴业证券副总裁,2016年曾出任过兴全基金董事长,是该公司的第三任董事长。2017年兴全基金首任总经理杨东离任,庄园芳开始兼任总经理,后转任总经理至今。
庄园芳升任董事长后,总经理一职由原副总经理陈锦泉接任。后者1999年进入证券行业,是国内较早一批证券金融专业科班出身的投资人,也有着超26年丰富的投研经验。由他接任总经理,某种程度上也是兴全基金“权益大厂”风格的一脉相承。

庄园芳出任兴全基金董事长
陈锦泉“接棒”总经理
11月7日晚间,兴全基金发布高管变更公告,显示该公司副董事长、总经理、财务负责人庄园芳新任董事长。
今年6月,兴全基金原董事长杨华辉因任职年龄原因辞任,庄园芳代任董事长职务,如今正式升任董事长。
庄园芳是一名资管老将,有着逾33年从业经验,1992年加入兴业证券,2005年出任兴业证券副总裁,分管公司自营投资、研究、机构、固定收益等业务板块。2016年,庄园芳出任兴全基金董事长,成为该公司成立以来的第三任董事长。
2017年1月,兴全基金首任总经理杨东离任,庄园芳兼任总经理,后又正式转任总经理。此后的8年多时间里,她一直担任兴全基金总经理一职。
业内对她的评价是,掌舵兴证全球基金经营管理十年间,庄园芳低调从容,始终恪守“责任文化”,以投资者利益为核心,以高质量、专业化为发展道路,推动公司在投研能力、团队建设、产品线布局和管理规模方面均实现稳步发展。
根据Wind数据,在庄园芳担任兴全基金总经理期间,这家公司的管理规模从1000亿元出头节节攀升,截至今年三季度末已经攀升至7414.32亿元,在全市场162家公募持牌机构中排在第18位,其中非货基规模2888.32亿元,成为业内“主动权益大厂”的代表之一。
接任总经理一职的,是兴全基金原副总经理陈锦泉。
公开资料显示,陈锦泉1999年进入证券行业,是国内较早一批证券金融专业科班出身的投资人,2010年加入兴全基金,历任该公司副总经理、固定收益部总监、专户投资部总监等岗位,现任总经理、财务负责人。
陈锦泉拥有超26年丰富的投研经验,覆盖全资管机构、全资产类别、全产品类型。2011年5月至2015年2月,他担任兴全绿色基金的基金经理,年化回报近20%,位居同期同类前3%(5/229,银河证券);其分管专户投资部和固定收益部期间,相关业务也有着良好的表现。
年内高管变更人数已超300人
董事长变更已达近年高点
记者根据Wind统计发现,近年以来公募基金高管变更人数已经达到338人,涉及136家公司。
在这其中,董事长变更人数为83人,涉及42家公司;总经理为69人,变动家数35家;副总经理121人,变动家数82家。
记者注意到,虽然目前才11月,但年内董事长变更人数已经超过了过去三年每一年的董事长变更总人数。哪怕是在过去10年,这一变更人数也可以排进前三位,足见今年董事长变更之多、频率之高。
例如,10月16日,博时基金发布高级管理人员变更公告,显示因工作安排原因,江向阳离任该公司董事长。董事长一职由公司总经理张东正式接任。
10月17日,兴业基金发布董事长变更公告,叶文煌因年龄原因离任,由刘宗治担任该公司董事长、法定代表人。
10月15日,新疆前海联合基金公告称,总经理、法定代表人吴昱村因工作安排于10月13日离任,董事长黄炜同日因董事会换届离任。同时,贺国灵新任新疆前海联合基金总经理、法定代表人、财务负责人,并代任董事长一职。
10月22日,鹏安基金也发布公告称,原董事长张国勇因退休原因离任,杨彬新任该公司董事长。
再把时间向前推,9月30日晚间,公募巨头华夏基金发布公告,显示由中信证券总经理邹迎光出任该公司董事长,李一梅新任副董事长,原董事长张佑君因“工作需要”已离任。
9月23日晚间,头部基金公司招商基金也公告称王小青因工作安排自9月24日起离任董事长,由钟文岳代任董事长一职等等,这里不再一一列出。
有公募人士对记者分析,今年公募基金董事长变更频繁的原因,既包含原董事长因任职年龄上限正常卸任的情况,也有公司为适配股东方战略调整、应对行业竞争加剧而优化治理结构的需求,同时部分高管因内部岗位轮换、个人职业规划调整等因素离任。
“若变更源于有序新老交替且继任者经验丰富,将增强市场对机构长期发展的信心,反之则可能引发投资者一定程度上的关注和担忧。还是得看新管理层能否快速实现战略衔接、保持团队稳定性等等,这些才是决定机构能否平稳度过人事调整期、维系市场信任的关键。”该人士总结道。
每经头条
每经热评
川公网安备 51019002002025号