突然宣布:停牌核查!“14天12板”大牛股:公司股价存在明显泡沫化特征,击鼓传花效应明显!“仍处于亏损状态”
每经记者 蔡鼎 每经编辑 段炼,魏文艺
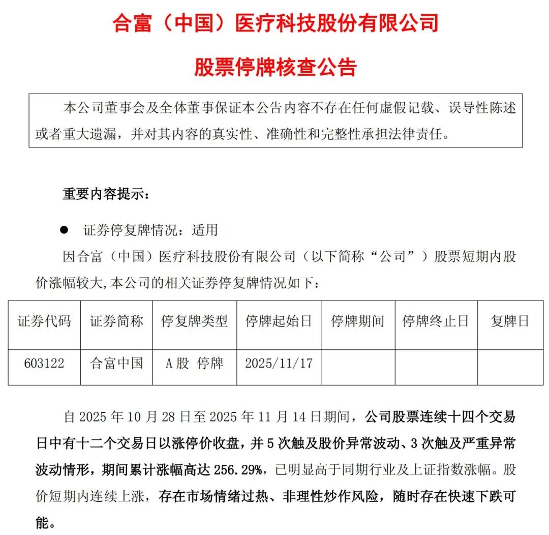
11月14日晚间,“14天12板”的大牛股合富中国(SH603122,股价23.8元,市值94.74亿元)公告称,公司股票连续14个交易日中有12个交易日以涨停价收盘,并5次触及股价异常波动、3次触及严重异常波动情形,期间累计涨幅高达256.29%,已明显高于同期行业及沪指涨幅。
为维护广大投资者利益,根据相关规定,经向上交所申请,合富中国股票将于2025年11月17日(星期一)开市起停牌,预计停牌时间不超过3个交易日,公司股票将自披露核查公告后复牌。公司提醒广大投资者注意二级市场交易风险。
停牌预警次日盘中仍触涨停
东方财富数据显示,10月28日~11月14日收盘,合富中国在14个交易日内收获12个涨停板,且14天均为“阳线”(上涨)。期间,合富中国总计成交885.9万手、总计成交134.8亿元,换手率达222.56%。而同期,合富中国所处的板块涨跌幅仅为14.11%,大盘涨跌幅为-0.16%。
图片来源:东方财富
而在上述异动期间,合富中国已于10月30日、10月31日、11月1日、11月4日、11月5日、11月6日、11月7日、11月8日、11月12日、11月13日和11月14日披露了多份有关公司股票交易异常波动、严重异常波动及风险提示的公告。
《每日经济新闻》记者注意到,合富中国已于11月13日发布了进一步的风险提示:公司股价累计涨幅已严重偏离基本面,投资者参与交易可能面临较大风险;如公司股价继续异常上涨,可能申请停牌核查。
而11月14日,合富中国股价继续大幅上涨,盘中一度触及涨停,换手率高达28.48%。截至收盘,公司股价涨幅7.69%,全天成交26.18亿元,换手率28.48%。

合富中国盘后龙虎榜数据显示,上榜营业部席位11月14日全天成交约2.85亿元,占当日总成交金额比例为10.89%。其中,买入金额约1.491亿元,卖出金额约1.369亿元,合计净买入约1325万元。
“击鼓传花效应明显”
合富中国进一步提示称,公司主营业务未发生重大变化,且处于亏损状态。
今年第三季度,合富中国实现归母净利润约-504.8万元,同比下滑225.26%,主要系受国内宏观形势变动,以及集中采购降价等医疗行业政策调整的影响,公司面向医院客户的产品采购单价有所下调,叠加同期订单采购量较上年出现缩减,导致公司销售收入与利润水平同步下滑。
图片来源:合富中国2025年第三季度报告
此外,合富中国提示,公司最新市盈率水平显著高于同行业上市公司水平,当前股价存在明显泡沫化特征。截至2025年11月14日,公司静态市盈率为343.67倍,而公司所属的批发业的行业静态市盈率为30.94倍,存在公司股价严重偏离同行业上市公司合理估值的风险。
“本次股价连续上涨期间,公司股票流通换手率亦出现较大波动情形,击鼓传花效应明显。敬请广大投资者注意甄别、理性判断。”合富中国在公告中补充称。
合富中国全称为“合富(中国)医疗科技股份有限公司”,成立于2000年10月,于2022年2月在上交所主板上市。据公司2025年三季报,其第一大股东为合富(香港)控股有限公司,无实控人。
据合富中国2025年半年报,公司已累计建立了与1000余家国内外试剂、耗材原厂和各大代理商的长期互惠、以非代理无需库存且不要求排除竞品的多品牌厂家共赢的合作关系。同时,公司进一步扩大客户服务面,持续增加为医院提供的体外诊断试剂及耗材品项。截至今年上半年末,公司为医院提供近3.7万个品项的体外诊断产品及耗材集约化采购服务。
(声明:文章内容和数据仅供参考,不构成投资建议。投资者据此操作,风险自担。)
记者|蔡鼎
编辑|段炼 魏文艺 杜波
校对|文多
封面图片:视觉中国(图文无关)
|每日经济新闻 nbdnews 原创文章|
未经许可禁止转载、摘编、复制及镜像等使用
每经头条
每经热评
川公网安备 51019002002025号