中兴通讯最新公告:拟回购公司A股股份10亿元~12亿元

12月12日,中兴通讯公告拟用10亿至12亿元自有资金回购A股,用于员工持股或股权激励,回购期限12个月。11日,受相关消息影响,中兴通讯A股跌停,其在港交所公告正与美国司法部就合规性调查沟通,坚决维护权益,强调全面强化合规建设,生产经营正常。

每经编辑 杜宇    

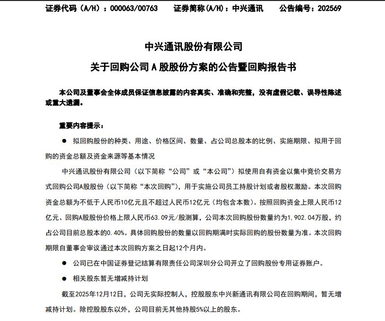
12月12日,中兴通讯(SZ000063)发布公告称,公司拟使用自有资金以集中竞价交易方式回购公司A股股份,用于实施公司员工持股计划或者股权激励。

本次回购资金总额为不低于人民币10亿元且不超过人民币12亿元(均包含本数)。按照回购资金上限人民币12亿元、回购A股股份价格上限人民币63.09元/股测算,公司本次回购股份数量约为1,902.04万股,约占公司目前总股本的0.40%。

具体回购股份的数量以回购期满时实际回购的股份数量为准。本次回购期限自董事会审议通过本次回购方案之日起12个月内。

图片来源:中兴通讯公告

12月11日,受相关消息影响,中兴通讯午后大幅杀跌。截至11日收盘,中兴通讯A股跌停。

12月11日,中兴通讯在港交所公告称,公司董事会已知悉近期新闻媒体针对公司涉及美国《反海外腐败法》合规性调查的报道。公司正与美国司法部就有关事项进行沟通,并将通过法律等手段坚决维护自身权益。

中兴通讯强调,公司始终坚持全面强化合规体系建设,致力于建设行业领先的合规体系。公司反对一切形式的腐败行为,对任何可能相关的个人持零容忍态度。同时,中兴通讯表示,公司目前生产经营一切正常。

图片来源:中兴通讯公告

截至12月12日午盘,中兴通讯A股报37.70元,跌幅0.32%,市值1803亿元。

每日经济新闻综合中兴通讯公告、市场公开消息



封面图片来源:每日经济新闻 刘国梅 摄

责编 杜宇


Copyright© 2014 成都每日经济新闻社有限公司版权所有,未经许可不得转载使用,违者必究

互联网新闻信息服务许可证:51120190017  

网站备案号:蜀ICP备19004508号-2  

川公网安备 51019002002025号