“卖旧买新”计划终止,渤海化学战略转型紧急“刹车”
12月19日,渤海化学宣告资产运作终止,此前其欲出售子公司渤海石化100%股权,收购泰达新材控制权以战略转型,但因交易双方未就核心条款达成一致而终止。渤海石化拖累业绩,泰达新材业绩高速增长但三战IPO未果。泰达新材业绩猛增因行业格局变化,不过其产品长期走势存不确定性。此次收购落空,为渤海化学转型添加变数。
每经记者 杨煜 每经编辑 魏文艺
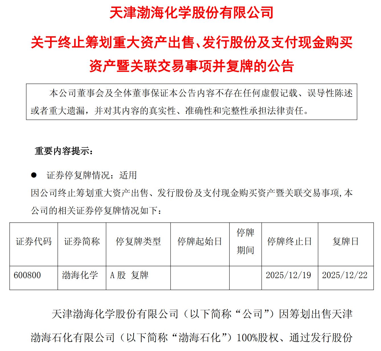
12月19日,渤海化学(SH600800,股价5.05元,市值56.06亿元)一项关乎公司战略前景的资产运作宣告终止。
此前的12月5日盘后,渤海化学宣布筹划出售天津渤海石化有限公司(以下简称渤海石化)100%股权,同时收购泰达新材(NQ430372)控制权。这一举动被视为渤海化学战略转型的重要一步。
然而,渤海化学在12月19日的公告中表示,由于交易双方未能就本次交易方案所涉部分核心条款最终达成一致意见,交易各方决定终止筹划本次交易事项。

图片来源:渤海化学公告
渤海化学战略转型或添变数
渤海化学的核心业务为丙烷制丙烯业务,产品主要销往山东,并辐射整个华北地区,这部分业务由子公司渤海石化运营。
然而,由于原油及石化产品价格持续走低、化工行业产需不平衡,行业陷入阵痛期,渤海石化已成为渤海化学业绩的沉重包袱。2023年及2024年,渤海化学的化工业务毛利率连续为负,分别为-11.14%和-8.13%。2025年上半年,渤海石化净亏损3.26亿元,占到上市公司净亏损额的九成以上。
渤海化学原计划由其控股股东天津渤海化工集团有限责任公司“接盘”渤海石化,再通过发行股份及支付现金的方式购买泰达新材控制权。
与丙烯这一“红海”业务不同,泰达新材属于精细化工行业。从业绩表现来看,泰达新材已进入高速增长期。2024年,泰达新材实现营业收入11.67亿元,同比上升146.02%;归母净利润6.00亿元,同比增长1112.41%;2025年上半年,泰达新材的营收与归母净利润分别实现53.38%和179.28%的同比增幅。
《每日经济新闻》记者注意到,此次收购泰达新材计划落空,或为渤海化学的转型添加更多变数。
近年来,渤海化学在年报中反复提及“向新材料新能源企业”转型,并成为新材料和新能源行业细分领域的领先者。而这一转型目标的实现日期定在了2035年。
泰达新材曾三战IPO均未如愿
对泰达新材而言,这家公司也曾有在资本市场“大展身手”的雄心。
2017年及2022年,泰达新材曾两次冲刺IPO均未如愿。
2017年,创业板发审委在审核中关注到,泰达新材在毛利变化、原材料采购单价与单位生产成本、管理费用等方面与同行业上市公司存在差异,而公司未能给予充分合理的解释并披露。
2022年,北交所上市审核中心同样重点关注了泰达新材毛利率显著高于同行业公司及业绩大幅波动的合理性等问题,而泰达新材未能就此进行充分的解释、说明。
2024年8月,泰达新材再次提交上市辅导备案申请,拟冲刺北交所上市。但2025年3月,泰达新材又终止了上市辅导,原因为“根据公司战略发展需要”。
不再冲刺IPO而是卖给主板上市公司,对泰达新材的股东来说是更好的选择吗?围绕上述交易事项的目标与意义,并未在两家公司的相关公告中呈现。
公告显示,泰达新材的实际控制人为柯伯成和柯伯留,两人为兄弟关系,今年分别为57岁和60岁。目前,泰达新材的董事与高管团队成员均为“60后”。
此外,泰达新材主要产品为偏苯三酸酐。2024年,行业排名第二的美国英力士永久性关闭其偏苯三酸酐产能,导致偏苯三酸酐全球供需格局失衡,价格从1.9万元/吨迅速上涨至5万元/吨。这也是泰达新材2024年以来业绩猛增的主要原因。伴随着市场供需调整,偏苯三酸酐长期走势仍存在一定不确定性。
免责声明:本文内容与数据仅供参考,不构成投资建议,使用前请核实。据此操作,风险自担。
封面图片来源:视觉中国-VCG41N1354372881
每经头条
每经热评
川公网安备 51019002002025号