银行系公募巨头官宣:总经理、副总经理同期到位
每经记者 李蕾 每经编辑 肖芮冬
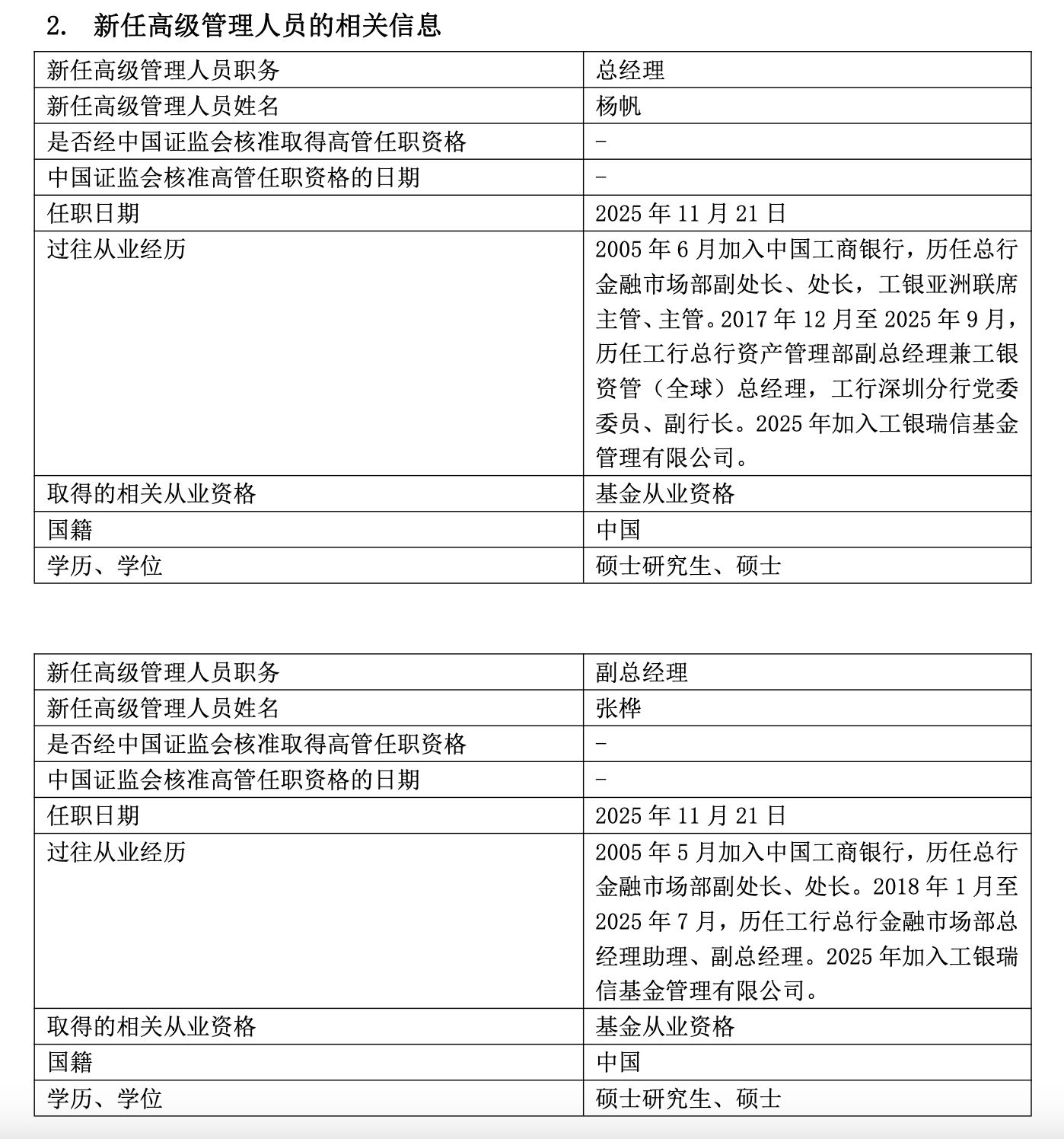
《每日经济新闻》记者获悉,今日晚间,银行系公募巨头工银瑞信发布了高级管理人员变更公告,杨帆自11月21日起出任公司总经理。公告显示,相关事项已经工银瑞信基金董事会审议通过,并已按规定完成监管备案。另据该公司同日公告,张桦自2025年11月21日起任副总经理。
据悉,杨帆、张桦都是“工银系”老人,也是资产管理及金融市场领域资深老将。杨帆于2005年6月加入中国工商银行,历任总行资产管理部副总经理兼工银资管(全球)CEO、深圳分行副行长等。张桦于2005年5月加入工商银行总行,任总行金融市场部副总经理。
公开信息显示,今年8月底,工银瑞信基金原总经理高翀因“工作调动”离任,董事长赵桂才代任总经理职务。截至2025年9月末,工银瑞信管理总规模达2.3万亿元。

责编 肖鸿月
每经头条
每经热评
川公网安备 51019002002025号