银行系公募巨头官宣:总经理、副总经理同期到位
每经记者 李蕾 每经编辑 赵云
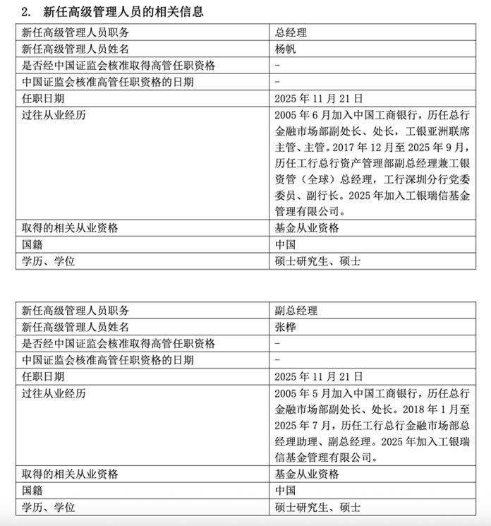
11月21日晚间,银行系公募巨头工银瑞信发布的高级管理人员变更公告显示,杨帆自11月21日起出任该公司总经理。公告称,相关事项已经工银瑞信基金董事会审议通过,并已按规定完成监管备案。另据该公司同日公告,张桦自2025年11月21日起任副总经理。
《每日经济新闻》记者注意到,杨帆、张桦都是“工银系”老人,也是资产管理及金融市场领域资深老将。杨帆于2005年6月加入中国工商银行,历任总行资产管理部副总经理兼工银资管(全球)CEO、深圳分行副行长等。张桦则于2005年5月加入工商银行总行,任至总行金融市场部副总经理。
今年8月底,工银瑞信基金原总经理高翀因“工作调动”离任,董事长赵桂才代任总经理职务。截至2025年9月末,工银瑞信管理总规模达2.3万亿元。
工银瑞信官宣:杨帆新任总经理
在原总经理离任近三个月后,工银瑞信迎来了新总经理。
11月21日晚间,该公司发布了最新的高管变更公告,显示杨帆出任工银瑞信总经理。
根据简历,杨帆2005年6月加入中国工商银行,历任总行金融市场部副处长、处长,工银亚洲联席主管、主管;2017年12月至2025年9月,历任工行总行资产管理部副总经理兼工银资管(全球)总经理,工行深圳分行党委委员、副行长;2025年加入工银瑞信基金。
有工行内部知情人士告诉记者,杨帆“工作经历丰富,学习能力强,专业能力突出,熟悉包括资产管理在内的多个业务条线”,“既懂专业,又善于定思路和抓落实,之前负责过的各项业务发展都非常出色”。

和新任总经理同期公布的,还有张桦新任工银瑞信副总经理。
张桦也是工银系“老人”,2005年5月加入中国工商银行,历任总行金融市场部副处长、处长;2018年1月至2025年7月,历任工行总行金融市场部总经理助理、副总经理;2025年加入工银瑞信基金。
业内人士认为,两员资产管理领域资深老将的同时到任,标志着控股股东工商银行对工银瑞信的支持与协同持续加强。
公开资料显示,截至2025年9月末,工银瑞信管理总规模达2.3万亿元。而根据Wind数据,工银瑞信截至今年三季度末的公募管理规模为8624.20亿元,在全市场162家公募持牌机构中排在第13位;其中非货基规模4627.09亿元。据国泰海通证券数据,工银瑞信近七年、五年、三年的绝对收益率在权益类大型公司中均排名前三,超额收益率近七年、五年、三年分别为第二、第三和第二。
2025年上半年,工银瑞信实现净利润17.45亿元,全行业居前。在IPE“全球资管500强”榜单中,工银瑞信成为跻身百强的9家中国机构之一,位列第96。
11月公募高管变更人数近50人,为年内第二高
记者统计发现,11月以来公募行业高管变更又进入了一个小高峰。
Wind数据显示,截至11月21日,当月变更人数达到49人、涉及28家公司,仅次于今年3月的62人。
有的公司进行了董事长或总经理调整,也有公司进行了多人次的高管变更,完成了管理层的集中重构和全面焕新。
例如,11月12日博时基金发布高级管理人员变更公告,显示该公司党委副书记陈宇正式接任总经理一职。
11月7日,兴证全球基金宣布原总经理庄园芳升任董事长,原副总经理陈锦泉自11月6日起担任兴全基金总经理、财务负责人。
再把时间向前推,10月28日华泰柏瑞基金宣布任命前华泰证券资管董事长崔春为公司总经理,董事长贾波不再代行总经理职责。
10月22日,鹏安基金公告原董事长张国勇因退休原因离任,杨彬新任该公司董事长。
10月17日,兴业基金发布董事长变更公告,叶文煌因年龄原因离任,由刘宗治担任该公司董事长、法定代表人等等,这里不再一一列出。
综观今年全年,公募高管变更人数已经突破400人大关,达到401人,涉及154家公司。其中董事长变更96人,涉及50家公司;总经理变更77人,涉及39家公司,而这两项数据在近几年中都排在比较靠前的水平。
其中既有头部公司的管理层平稳交接,也有中小机构通过人才引进实现战略重塑,更有银行系、券商系机构持续从内部输送资深人才,强化股东资源与公募业务的协同。
有公募人士对记者分析称,公募基金高管变更持续高频,是公募基金行业经历27年发展后新老交替常态化的必然结果。未来,高管团队的专业度与适配性或将成为资管机构竞争的核心要素之一。更多新鲜血液尤其是金融业其他细分行业人才的加入和深耕,也将给基金行业的健康发展带来积极影响。
每经头条
每经热评
川公网安备 51019002002025号